Speech-to-Text (STT) converts spoken audio into structured text data that enables your applications to process and understand human speech input.Documentation Index
Fetch the complete documentation index at: https://visionagents.ai/llms.txt
Use this file to discover all available pages before exploring further.
How does speech to text work?
- Capture audio
- Recognize speech patterns
- Convert to text

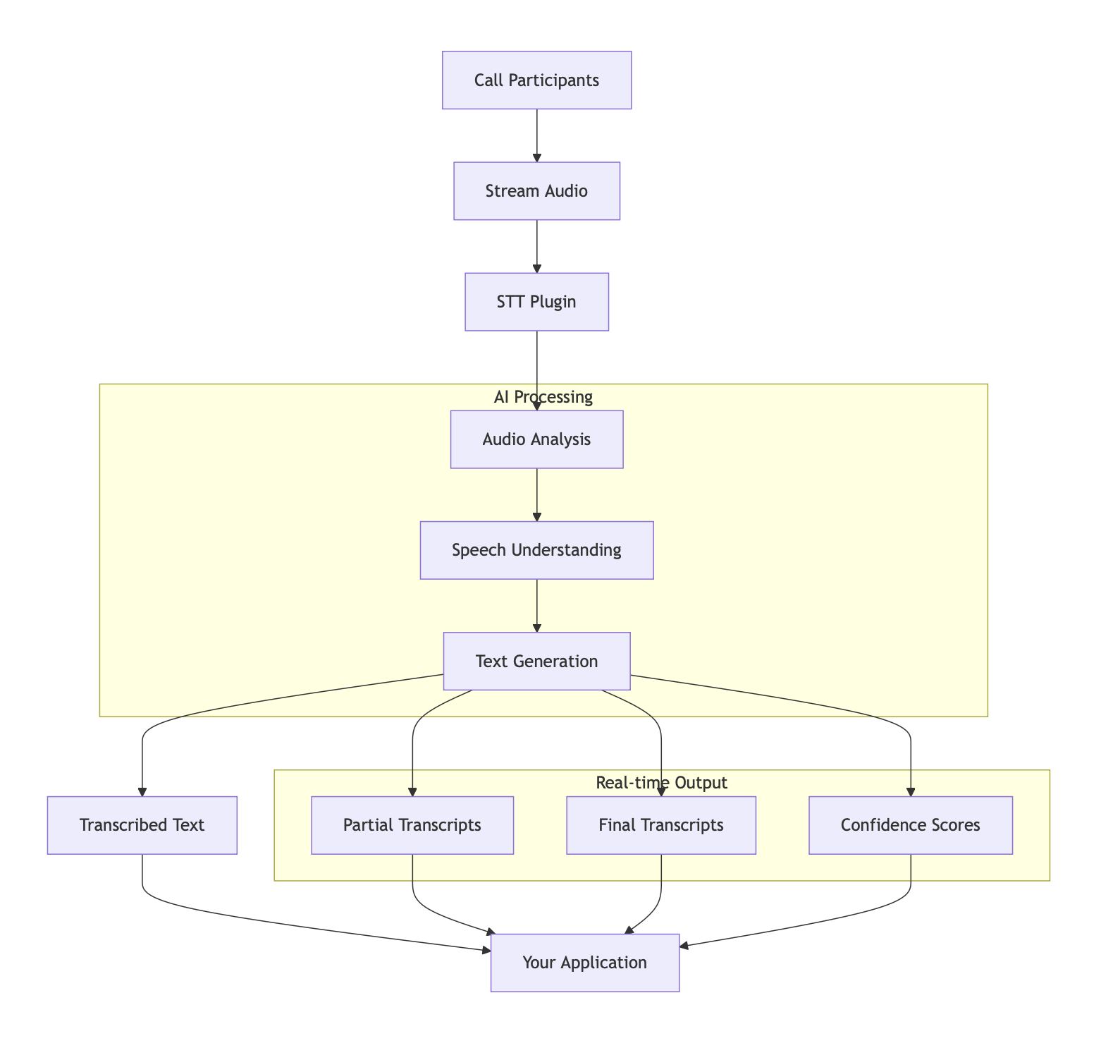
How does it work with Stream?
The Vision Agents SDK simplifies real-time speech recognition. It handles the whole pipeline, from audio capture to text output. Here’s how it works in your Stream calls:- Choose Your Provider: Pick from powerful STT services like Deepgram (for high accuracy and multiple languages) or Wizper (for fast, local processing).
- Listen to Audio: The SDK automatically captures audio from your Stream call and feeds it to your chosen STT provider in real-time.
- Get Live Transcripts: As people speak, you receive live transcripts.
- Process the Text: Use the transcribed text however you need: store it, analyze it, or feed it to other AI systems for further processing.
- Real-time Integration: The entire process happens seamlessly within your existing Stream call.

Worked example
Let’s walk through a real-world scenario to see how STT transforms your application experience. Imagine you’re building a meeting assistant that automatically creates meeting notes and action items. Here’s how STT makes this possible: The Scenario: A team meeting with 5 participants discussing a new product launch. What Happens:- As each person speaks, the STT system captures their audio and converts it to text in real-time.
- You receive transcript events after each utterance such as “We need to launch the new product by Q3”.
- Your application can immediately process this text to identify key topics, extract action items, or trigger follow-up tasks.
- When someone says “I’ll handle the marketing campaign,” your system can automatically create a task assignment.
- At the end of the meeting, you have a complete, searchable transcript that captures every detail discussed.

